欢迎来到黑龙江能源职业学院互联网+大学生精准就业服务平台!
我是学生
我是单位
我是管理员
主页
工作动态
通知公告
政策文件
大学生征兵
常用下载
联系我们
我的位置:
首页
政策文件
详情
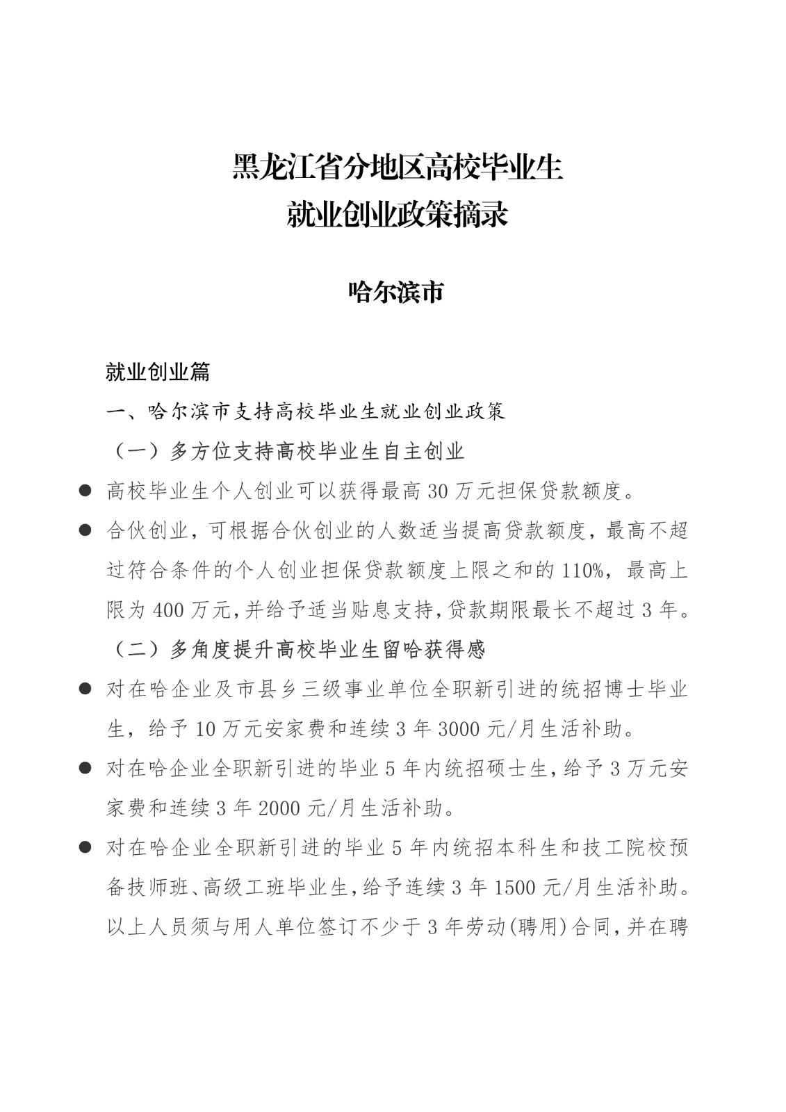
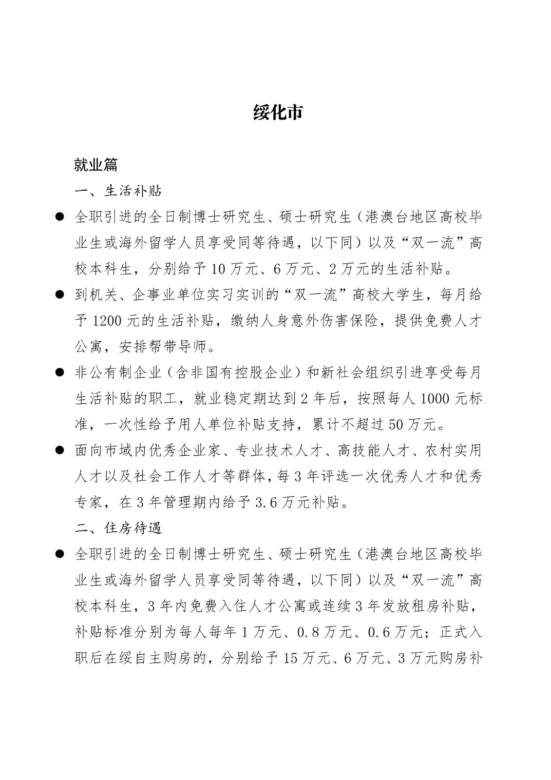
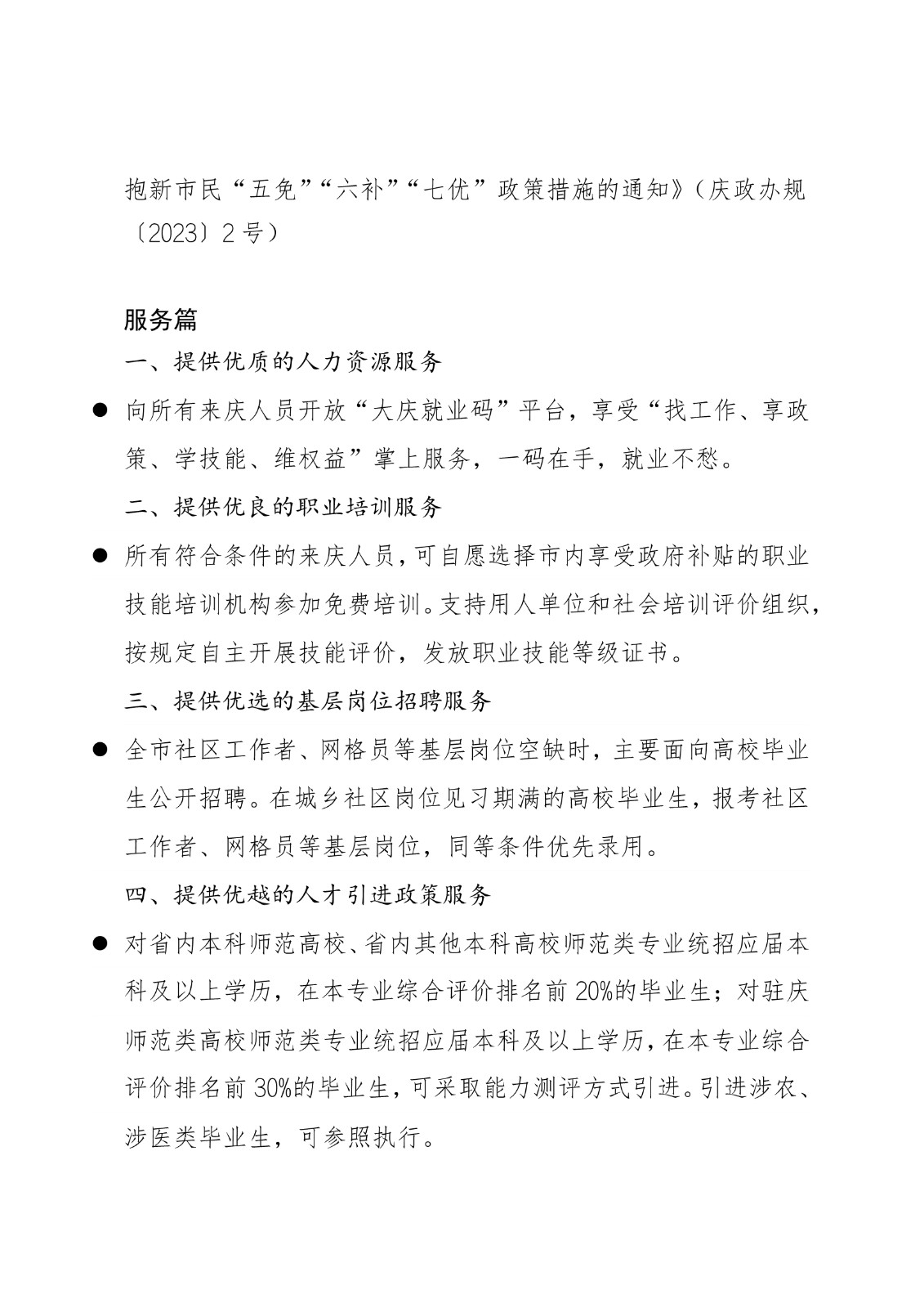
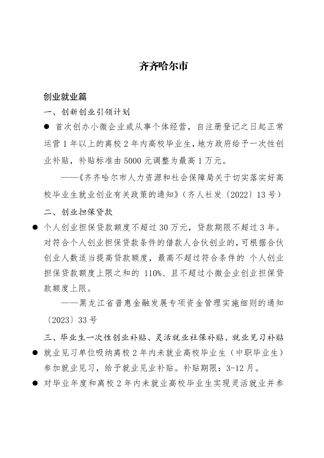
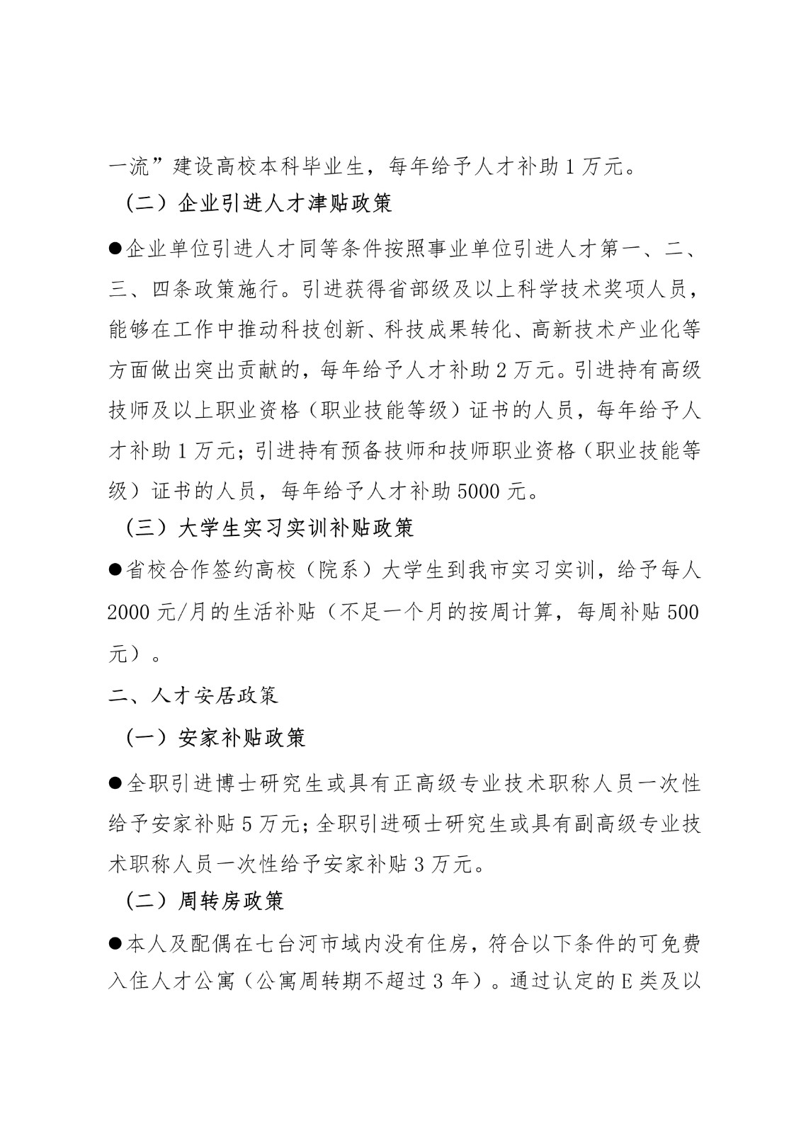
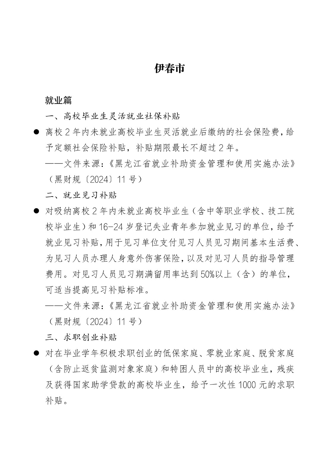
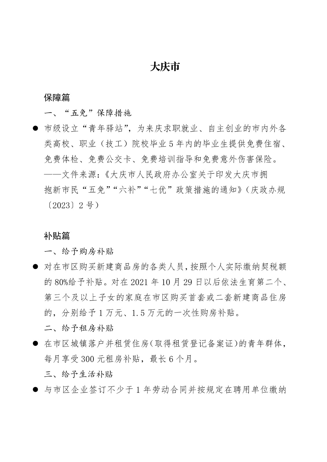
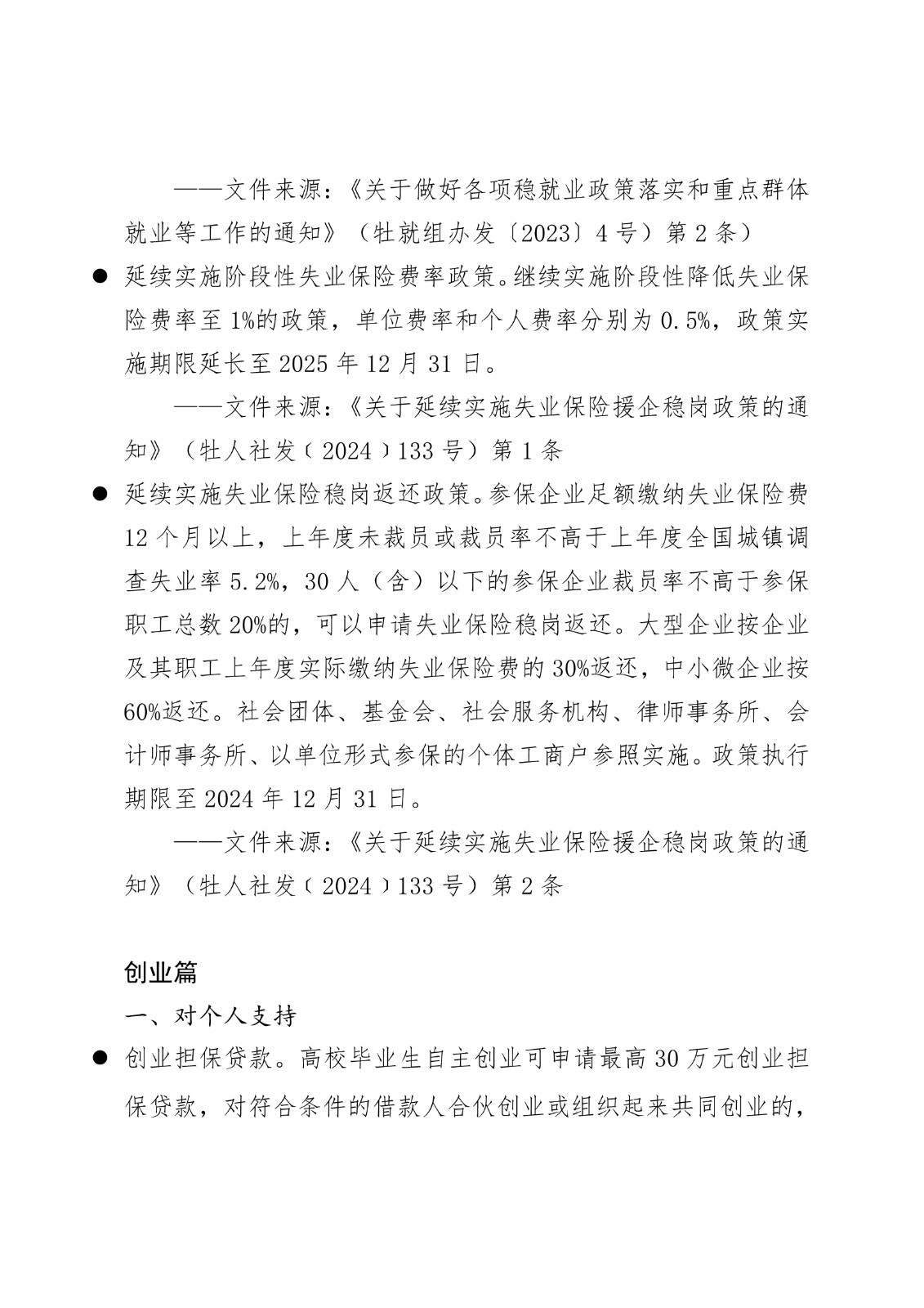
黑龙江省各地市高校毕业生就业创业政策摘录
2024-06-28 09:12
来源:黑龙江能源职业学院
点击次数:66
黑龙江省各地市高校毕业生就业创业政策摘录.pd