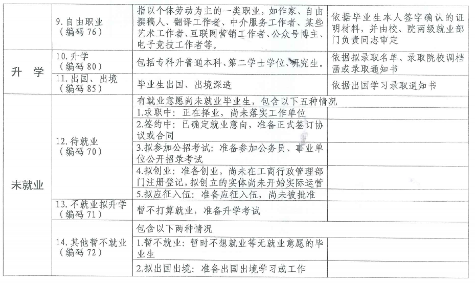
请2022届毕业生参照以下截图“高校毕业生就业去向界定及标准”,认真厘清自己的毕业去向,完成省平台的“网上签约”和“毕业去向登记上报”等内容,顺利办理毕业离校前的内容,感谢配合。
就业工作不断线,我们一直在,如有任何问题,请电话咨询学院就业处 马老师 0451-53980688 15084610527

注:本截图依照教育部下发的文件,整理出适合我院毕业生快速界定就业去向的表格。以下为文件原截图。



注:以上3个截图内容来自《教育部办公厅关于严格核查2020届高校毕业生就业数据的通知》
参照:
高校毕业生就业去向界定及标准- 选自教学厅函[2020]19号.doc
附件1:毕业去向类别提供佐证材料汇总表(2020版)--校内版.xlsx


