欢迎来到黑龙江省大学生就业创业服务平台!
我是学生
我是学校
我是单位
平台门户
工作动态
工作动态
高校动态
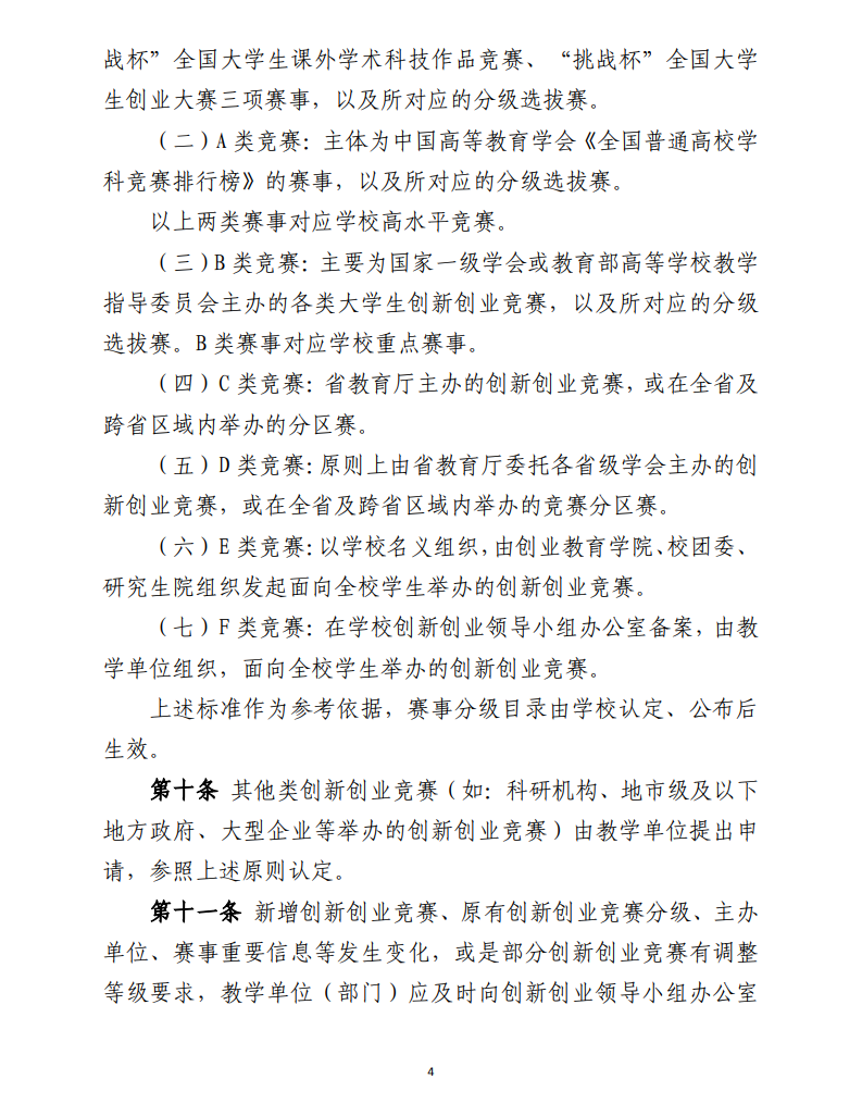
通知公告
重要通知
信息公告
新闻资讯
新闻资讯
政策文献
国家政策文献
地方政策文献
高校政策文件
政策宣传月
大学生征兵
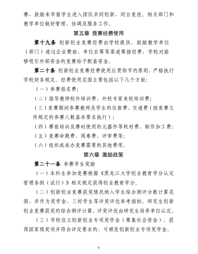
大学生征兵
考试认证
NIT考试
学历认证
下载中心
常用下载
联系我们
我的位置:
首页
高校政策文件
详情
关于印发《黑龙江大学大学生创新创业竞赛管理办法》的通知
2022-07-06
点击次数:18947
上一篇
返回列表
下一篇