国家电网64家单位招聘毕业生!

  • 单位性质:未知
  • 单位行业:未知
  • 单位规模:--请选择--
  • 工作城市:北京市,上海市,浙江省,山东省,其他
  • 发布日期:2020-04-03 09:27
  • 浏览次数:808

公告详情

小伙伴们!

国家电网有限公司2020年第二批高校毕业生招聘来啦!你是不是期待已久、跃跃欲试了?

看这里,抓紧报名吧!





温馨提示

1. 应聘者需对个人信息的完整性、真实性和一致性负责,并妥善保管个人信息,防止信息被他人冒用。为保证及时收到考试相关信息、通知,请保持通讯畅通,如应聘者电话、手机号码发生变更,请及时登录招聘平台予以更新。

2. 招聘政策咨询请按照各单位招聘公告发布的联系方式,与应聘单位联系。招聘平台系统操作咨询请拨打400-1095-598(此电话不受理招聘政策咨询)。

3. 本次招聘报名截止日期为4月30日24:00,每人可填报公司二级单位(省电力公司、直属单位)志愿数量不超过3个,每个二级单位志愿下可选择2个三级单位(地市公司级单位)或四级单位(县公司级单位)。请慎重选择应聘志愿!

4. “国家电网有限公司人力资源招聘平台”网站为公司及下属单位发布招聘高校毕业生相关信息的唯一官方网站,未授权其他网站、个人或机构发布任何招聘信息。对于发布虚假招聘信息的个人或机构,我公司保留追究法律责任的权利。对应聘者因虚假招聘造成的损失,我公司不承担任何责任。

5. 我公司不组织任何形式的考前培训,任何针对我公司招聘笔试和面试的辅导班、考试教材、复习资料,均与我公司无关。

6. 我公司在招聘过程中不收取报名费、中介费、手续费、资料费等任何费用。



国家电网公司华北分部



专业需求:

image.png

联系方式:

招聘政策咨询:010-83581241


国家电网公司东北分部



专业需求:

image.png

联系方式:

联系电话:024-23126564

电子邮箱:dbdwzp@sohu.com



国网北京市电力公司



专业需求:

image.png

特别事项说明:

1. 应聘城区、朝阳、海淀供电公司的,硕士优先。

2. 应聘本部调控中心的,本硕均为电工类专业的硕士研究生优先。

3. 城区公司天安门政治供电服务中心运维值班专项补员人员在中心班组工作不少于10年。乡镇供电所专项补员人员在乡镇供电所工作年限不少于5年。

联系方式:

联系人:段老师、郭老师;

联系电话:010-63121655、63121649;

电子邮箱:ryzp010@126.com。 

国网天津市电力公司



专业需求:

1. 招聘单位:公司调控中心、10家地市公司(国网天津滨海、城东、城南、城西、东丽、蓟州、武清、静海、宁河和宝坻公司)、10家业务支撑实施单位(国网天津经研院、电科院,国网天津检修、建设、电缆、信通、物资公司,国网天津客服中心、培训中心,送变电公司)和1家代管单位(天津市路灯管理处)。

2. 招聘岗位:规划、建设、运行、运维检修、营销、信息通信、物资和培训教育等专业一线岗位。

3. 招聘人数:约70人,最终招聘数量将根据上级单位核定情况相应调整。

4. 招聘专业及学历要求:招聘专业是指应聘毕业生在校主修专业,且与《教育部学籍在线验证报告》(学信网)中专业一致。招聘专业以电工类为主,适量招聘非电工类专业(具体专业需求以上级单位最终下达为准)。

(1)电工类、计算机、通信、土木工程(输电工程)、机械工程及自动化(输电线路工程)、自动化、财会等专业,主要招聘大学本科及以上学历毕业生。

(2)土木工程、结构工程、供热供燃气通风及空调工程、工程管理、项目管理、技术经济、人力资源、法学等专业,主要招聘硕士研究生。

5. 公司层面统一招聘录用,根据实际需求情况,结合应聘毕业生所学专业、学历层次、院校类别、在校期间情况和招聘考试成绩等,参考应聘毕业生意向,进行二次分配。

联系方式:

招聘政策咨询电话:022-24408926(此电话仅受理国网天津市电力公司招聘政策咨询)。


国网河北省电力有限公司



专业需求:

image.png

联系方式:

电子邮箱:hbpchr@he.sgcc.com.cn

咨询电话:0311-87933360

电子邮箱和咨询电话仅在工作日上班期间,且仅接受应聘毕业生本人咨询。电子邮件标题须注明关键字“应聘咨询”以及应聘毕业生本人院校、姓名和手机号码,如“应聘咨询: XXXX大学-李XX-139XXXX9999”;电子邮件中的问题表述需简洁明了、清楚易懂。

国网冀北电力有限公司



专业需求:

(一)招聘数量

冀北公司2020年高校毕业生招聘(第二批)约150人,最终招聘数量将根据上级单位核定情况相应调整。

(二)招聘对象

京内招聘单位以送变电公司为主;京外招聘单位以检修公司交直流运检中心(工作地点分别为张家口、承德)、唐山、张家口、秦皇岛、承德、廊坊供电公司和风光储公司为主。

招聘学历以本科二批及以上学历为主,张家口公司所属乡镇供电所招聘少量独立学院本科生和专科生,承德公司所属乡镇供电所招聘少量独立学院本科生。

招聘专业以电工类为主,主要指电力系统及其自动化、高电压与绝缘技术、电工理论与新技术等强电专业;少量招聘计算机、通信、机械土建类、金属防腐、技术经济、人力资源和财会类等专业毕业生。

招聘的电工类毕业生主要从事输电线路、变电设备、配网、农网设备运行巡视、维护、检修、抢险和带电作业等工作。

联系方式:

咨询电话:010-56583240

咨询时间:工作日下午4点至5点

电子邮箱:jibeizhaopin2020@foxmail.com


国网山西省电力公司



专业需求:

image.png

联系方式:

联系单位:国网山西省电力公司人力资源部

联系地址:山西省太原市晋源区长风商务区谐园路3号

邮政编码:030021

政策咨询:0351-8571422 8571421(限考生本人咨询)

Email:zhaopin@sx.sgcc.com.cn

国网山东省电力公司



专业需求:

1. 招聘计划:公司本批次招聘计划约340人。

2. 用人单位及工作岗位

image.png

联系方式:

邮箱:SDDLZP2020@126.com

电话:15665715683


国网上海市电力公司



专业需求:

1. 电气工程类和电子信息类(包括计算机科学与技术、通信工程等),其中电气工程类要求大学本科及以上学历,招收约10人,电子信息类要求硕士研究生及以上学历,招生约4人。

2. 财会类、管理类、其他工学(土木工程、建筑等)、其他专业(新闻传播、马克思主义哲学、应用数学等),要求硕士研究生及以上学历,共计招收约24人。 

3. 上述专业均指最高学历阶段的主修专业,不包含第二学位。

4. 本次招聘的岗位涉及公司所属地市供电公司、相关专业公司和子公司,主要安排至生产一线的技术、技能类等岗位。

5. 最终招聘人数将根据国网公司核定情况相应调整。

联系方式:

联系人:刘老师、杜老师

联系电话:021-28925563、021-28925570(此电话仅受理我公司招聘政策咨询,招聘平台系统操作咨询请拨打电话400-1095-598)

传真:021-28926389

邮箱:zhaopin@sh.sgcc.com.cn

联系地址:上海市浦东新区源深路1122号人力资源部1503室 邮编:200122

网址:www.sh.sgcc.com.cn

国网上海市电力公司



专业需求:

1. 电气工程类和电子信息类(包括计算机科学与技术、通信工程等),其中电气工程类要求大学本科及以上学历,招收约10人,电子信息类要求硕士研究生及以上学历,招生约4人。

2. 财会类、管理类、其他工学(土木工程、建筑等)、其他专业(新闻传播、马克思主义哲学、应用数学等),要求硕士研究生及以上学历,共计招收约24人。 

3. 上述专业均指最高学历阶段的主修专业,不包含第二学位。

4. 本次招聘的岗位涉及公司所属地市供电公司、相关专业公司和子公司,主要安排至生产一线的技术、技能类等岗位。

5. 最终招聘人数将根据国网公司核定情况相应调整。

联系方式:

联系人:刘老师、杜老师

联系电话:021-28925563、021-28925570(此电话仅受理我公司招聘政策咨询,招聘平台系统操作咨询请拨打电话400-1095-598)

传真:021-28926389

邮箱:zhaopin@sh.sgcc.com.cn

联系地址:上海市浦东新区源深路1122号人力资源部1503室 邮编:200122

网址:www.sh.sgcc.com.cn


国网江苏省电力有限公司



专业需求:

image.png

联系方式:

招聘咨询电话:18652011160。

更多招聘事宜及单位简介请关注“国网江苏电力校园招聘”公众号

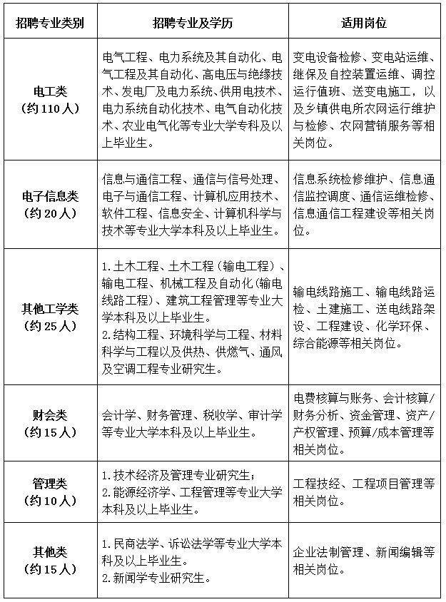
国网浙江省电力有限公司



专业需求:

公司第二批预计招聘340人左右(实际人数以上级单位下达计划数为准),具体需求信息如下:

image.png

联系方式:

image.png

电子邮箱:zjzp2012@126.com

更多国家电网招聘的省份及岗位信息请查看https://mp.weixin.qq.com/s/ZdJZuySlMyMsnGnutOWbpQ