哈尔滨信息工程学院
2023年人才招聘计划
一、学校简介
哈尔滨信息工程学院始建于1995年,是经教育部批准设置的全日制普通本科高等学校,是国家示范性软件技术学院、全国高校毕业生就业工作先进单位。现拥有哈东、江北两个校区,总占地面积69.6万平方米(1045亩),校舍建筑面积25.6万平方米,在校动态学生数8000余人。
学校坚持以应用型人才培养为中心,将品格、知识、能力“三位一体”的教育理念,贯穿人才培养全过程。学校以计算机、信息类工科专业为基石,致力于探索应用学科与基础学科交叉融合之路,设置新兴交叉学科,拓展与计算机复合的电商类、管理类、艺术设计类专业协调发展。更多学校内容介绍可访问哈尔滨信息工程学院官网(https://www.greathiit.com)或“哈尔滨信息工程学院”公众号(长按识别下方二维码可直接访问)。

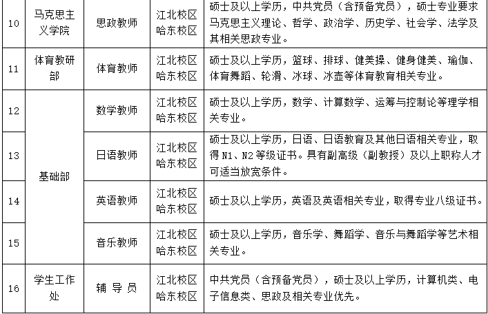
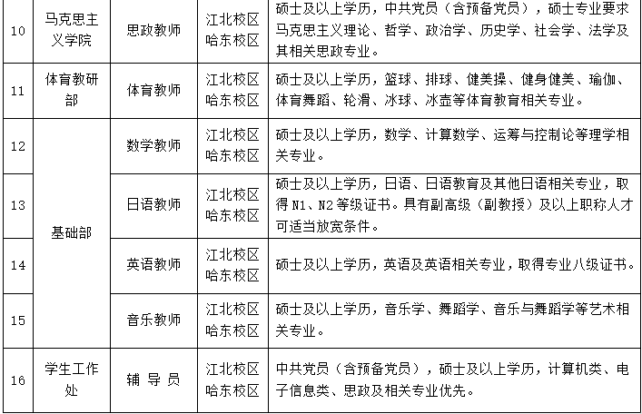
二、福利待遇 1.按哈尔滨信息工程学院薪酬体系规定,享受相应岗位待遇。 2.教师系列(年薪):应届硕士第一、二年不低于8万元/年,三年以上不低于10万元/年,高层次人才15-30万元/年。 3.辅导员系列(年薪):第一年不低于6万元/年,第二年不低于7万元/年,三年以上不低于8万元/年。 4.博士研究生、学科专业带头人、高级职称、知名企业行业背景等高层次人才及海外留学博士研究生薪酬及福利待遇面谈。 5.五险一金,年终奖(十三薪),带薪寒暑假,节日福利。 6.多条免费通勤(详见附表),免费提供单身教师宿舍。 三、基本条件 1.具有中华人民共和国国籍,遵守中华人民共和国宪法、法律,品行端正,具有适应高等院校各岗位工作需要的政治素养和文化素质(思政教师、辅导员要求政治面貌为中共党员含预备党员)。 2.符合学校学科、专业建设需要,具有较高的业务素质和良好的职业道德;工作中善于创新、团结协作、事业心强、热爱教育事业,教书育人、为人师表,愿为哈尔滨信息工程学院的发展建设做出贡献。 3.应聘人员学历要求硕士研究生及以上学历,本科、硕士所学专业需一致或相近,并且2023年4月1日前已经取得硕士研究生毕业证或学位证。辅导员需要掌握信息化办公技能并有一定的写作能力。副高级及以上专业技术职称人员学历要求可适当放宽。 4.下列四类人员不予受理:因犯罪受过刑事处罚人员;被开除公职人员;以及其他依照法律、法规规定不得招聘为高等院校工作人员的人员;在各类招考过程中被录用主管机关认定有考试作弊行为的人员,不得应聘。 四、招聘计划 招聘2023年4月1日前已经取得博士研究生、硕士研究生毕业证或学位证人员,以及具有高校教学经验或管理经验的副教授、教授等。 五、招聘程序 (一)报名 1.报名时间:从即日起至录满为止。 2.报名方式:应聘人员将应聘资料发送至邮箱hxcihr@126.com。邮件主题:应聘岗位名称+姓名+学历+最高学历毕业学校,例如:“应聘计算机专业教师+XXX+硕士研究生+哈尔滨工业大学”。 应聘人员需提交以下材料: (1)个人履历 (2)《哈尔滨信息工程学院应聘人员登记表》(附件2) (3)本科、硕士毕业证和学位证扫描件,本科、硕士学信网学历认证备案表,专业相关职业资格及职称证书扫描件,其中辅导员、思政教师需附党员身份证明扫描件。 3.注意事项 (1)应聘者应对提交的信息和材料真实性负责,凡弄虚作假者,一经查实,取消应聘资格或录取资格。 (2)对招聘计划中资格条件等内容信息需要咨询时,请致电0451-58607918、18004666114。 (二)资格确认 学校将对所有网络资料进行资格审查,将通过电子邮件、短信或电话等方式通知资格审查通过人员,考生报名后务必保证电子邮箱、电话畅通。 (三)面试 具体面试时间及方式等待电话通知。 (四)政审 拟聘人员应由其原所在单位或社区对其思想政治表现、道德品质和工作实际等情况进行考核,人事部门对其资格条件进行复审。 (五)确认 对提供材料真实、登记表中反映与学校招聘条件相符合者,并且面试考核与政审均为合格者,可确认为拟聘人员。 六、联系方式 联 系 人:赵老师 姚老师 联系电话:0451-58607918、18004666114 电子邮箱:hxcihr@126.com 网 址:https://www.greathiit.com/ 地址:哈东校区:哈尔滨市宾西经济技术开发区大学城9号 江北校区:哈尔滨市利民开发区学院路950号 长按下方二维码可下载 附件1《2023年人才招聘计划》 长按下方二维码可下载 附件2《哈尔滨信息工程学院应聘人员登记表》




来源:哈尔滨信息工程学院


