
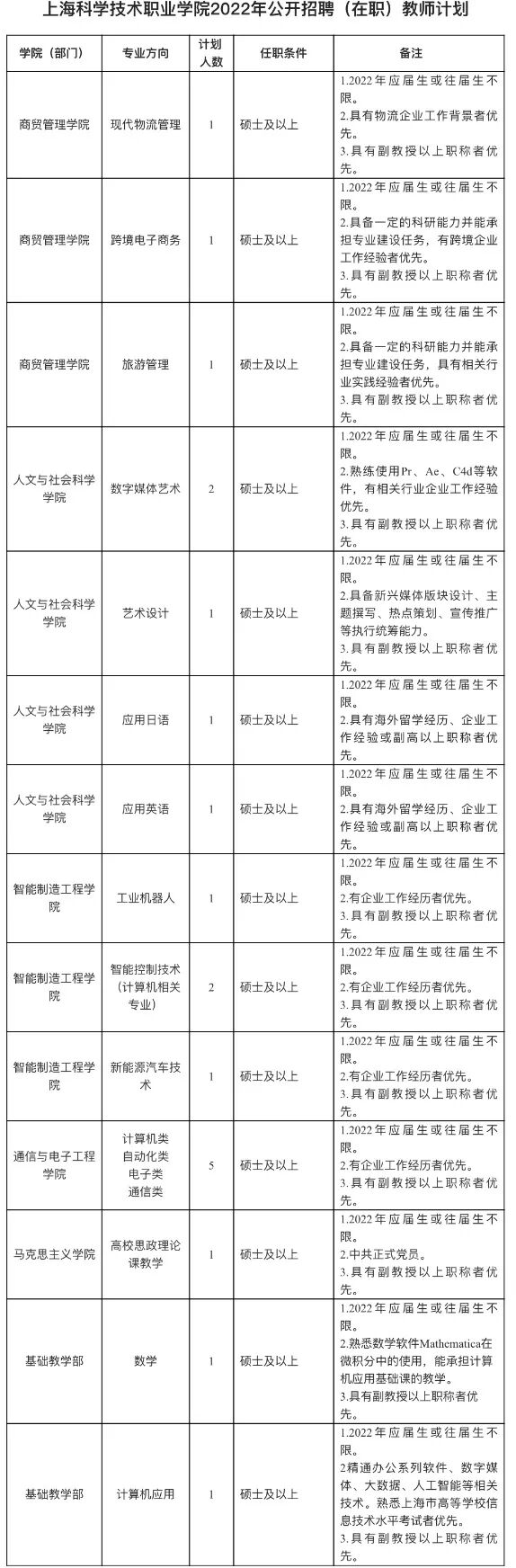
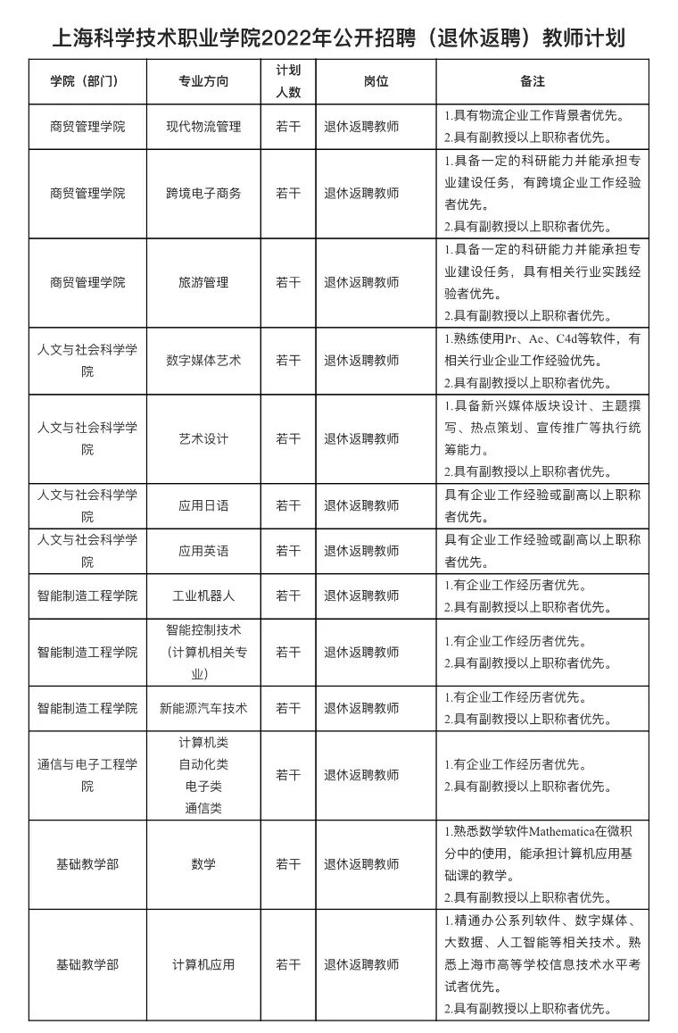
为进一步加强师资队伍建设,优化教师队伍结构,按照公开、平等、竞争、择优的原则,现面向社会公开招聘。 一、招聘岗位及人数 招聘教师岗位、人数及相关要求见附表。 二、招聘基本要求 (一)硕士学历学位,年龄不限,获得博士学历学位、副高及以上专业职称优先。 (二)退休返聘人员可适当放宽学历要求。 (三)个别紧缺专业可适当放宽学历要求,但须具有本专业或本行业工作经历。 三、招聘办法 (一)报名 本次招聘采取邮箱投递简历的方式报名。简历请使用word或PDF格式,投递至kjyrsc@163.com(注明:应聘部门+专业+姓名+年龄),我院将择优通知面试。 报名时间:即日起至2022年12月31日,招满即止。 (二)材料筛选 由人事处根据报名情况进行简历筛选与审查。 (三)考核 将按照不低于1:2的比例确定面试人选。收到面试通知后,拟应聘者需根据要求准备个人材料。 考核以试讲的形式进行,我校将根据岗位要求对应聘者的综合素质、心理素质和岗位专业知识、业务能力等进行统一考核,根据考核结果确定拟录用人员。 (四)拟录用 人事处负责汇总提请学院审定,确定拟录用人员名单。 (五)体检和考察 拟录用人员前往公办二甲或以上等级医疗机构进行入职体检,体检不合格者,不能进入考察环节。考察由学校人事处组织实施,主要考察拟录用人员的思想政治素质、遵纪守法情况、道德品质和诚信记录。 四、其他事项及相关待遇说明 (一)面试当天提交的个人材料恕不退还,请做好备份。应聘材料若有虚假或与实际情况不符,承担相应后果。 (二)上述人员录用后工资、奖金、福利和社会保险等按照学校规定执行。 五、联系方式 地址:上海嘉定区金沙路280号 邮编:201899 联系人:杨老师 电话:021-69991603 学校网址:http://www.scst.edu.cn/ mail:kjyrsc@163.com

来源:央音就业直通车


