大连瑞谷科技有限公司成立于2006年,坐落于美丽的辽东半岛,中国轴承之都,瓦房店轴承产业园区。是一家具有创新性和灵活性的公司。主要以汽车零部件,精密轴承部件等研发、制造、服务为一体的高新技术企业。是“中国十二五计划轴承行业优秀企业”。产品应用于风电、铁路交通、船舶、航空航天、冶金、矿山机械、工程机械、高端装备、汽车、造纸、环保、医疗应用等等行业领域。
科技领先,追求卓越、科学管理、创新发展、客户至上是瑞谷公司的发展宗旨。质量、服务、务实、诚信是瑞谷的经营准则。致力于始终保持行业的国际领先地位,成为客户最稳定,最信赖的战略合作伙伴。致力于成为中国高端轴承发展的领航员,成为中国工业的最强基企业。随着企业规模不断发展,现面向高校诚聘高素质人才。
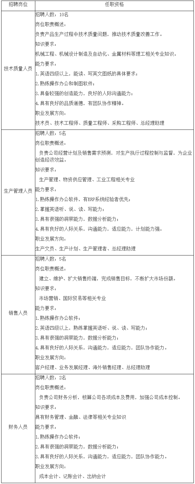
1.招聘对象: 1)机械设计制造及其自动化、金属材料、铸造或者机械工程、物资供应管理、生产管理、成本管理、会计、财务管理等相关专业; 2)对本次招聘岗位深感兴趣并愿意加入本企业的本科以上学历应届毕业生; 3)无性别限制。 2.招聘岗位: 3. 实习期 实习期自入职手续办理完毕,进入工作岗位之日起算,实习期3个月。 4. 薪资待遇 4.1实习薪资3200元/月; 4.2转正薪资根据所在岗位,岗位工资达到年薪7万-20万; 4.2公司有五险一金,业务绩效奖,年终奖。 5. 辅助设施 1)员工食堂:统一就餐,提供早、中、晚餐。 2)员工宿舍:免费员工宿舍, 标间4人一间,整洁温馨,宽敞明亮。住宿员工均可享受线电视和洗涤设备。 6. 公司地址 瓦房店市兴工大街1号(市内乘终点汽车分公司或大李屯3路车,瑞谷科技站下车即是) 7. 联系方式 联系人:郑女士 王女士 联系电话:0411-85570057


